Anxiety Therapy in Rancho Cucamonga &California
“I can’t breathe. My chest feels tight”
“I feel like I’m not good enough”
“I can’t control my thoughts”
“Something bad is going to happen”
“I can’t focus my mind is all over the place”
“I can’t stop worrying”
What is Anxiety & common issues…
Anxiety is a natural response to stress or perceived danger, part of our survival instinct. In today's world, it can be triggered by non-dangerous situations like work stress or relationship issues.
The good new is anxiety can be managed let’s work together to build healthier strategies to reduce anxiety's control over your life.
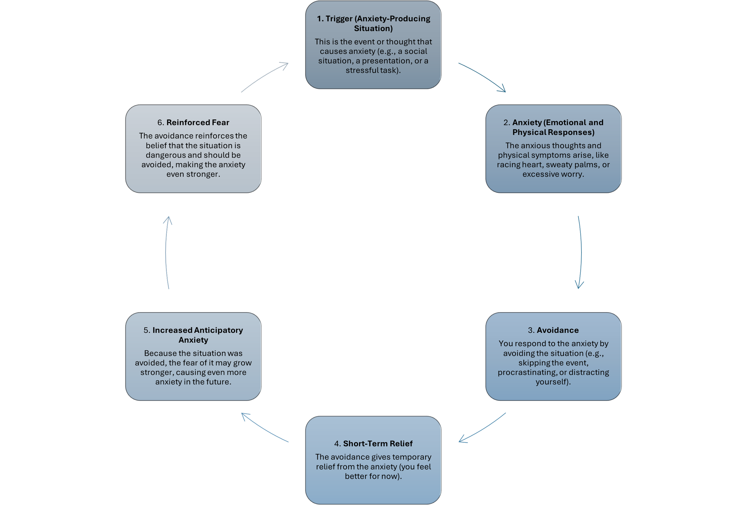
Are avoiding things hindering your life?
Avoidance Cycle
Avoidance is a coping mechanism we use when we feel threatened or uncomfortable.
It feels like the immediate solution to relieve distress, but in reality, it prevents us from learning how to cope with anxiety in healthy ways.
How does Anxiety feel in our bodies
These physical symptoms can sometimes feel overwhelming, but they are your body’s natural reaction to stress. I can help you develop tools to manage anxiety through effective techniques.
*If your Anxiety is rooted in past trauma, I often recommend EMDR Therapy.
Racing Heart or Palpitations
Shortness of Breath
Tension or Muscle Tightness
Sweating
Nausea or Upset Stomach
Dizziness or Lightheadedness
Shaking or Trembling
Dry Mouth or Tight Throat
Fatigue
Anxiety can be exhausting to live with, as it often makes you feel like you have little or no control over your life.
Together, we can empower you to take control of your anxiety by...
Identifying and examining thoughts
Developing self-awareness
Challenging unhelpful or irrational thinking patterns
Practicing staying grounded
Using mindfulness techniques
Mastering relaxation and self-soothing strategies
Creating effective distraction techniques
Developing coping skills

